Home › Unlabelled ›
Schematic Diagram Of Dc Regulated Power Supply / How Dc Regulated Power Supply Works Learn In Easy And Simple Way In 1 Reading Basics Electronics : This is a type of series voltage regulator.
Schematic Diagram Of Dc Regulated Power Supply / How Dc Regulated Power Supply Works Learn In Easy And Simple Way In 1 Reading Basics Electronics : This is a type of series voltage regulator.. It includes 2 main parts. Each of the schematic is very simple to construct and will function without problems if you respect the maximum power supply ratings. Here this circuit diagram is for +12v regulated (fixed voltage) dc power supply. This is the circuit diagram of 5v dc regulated power supply which featured with short circuit protection system. An important point to keep in mind is, a regulated power supply is not always designed for just constant output voltage, it may be designed for constant output current.
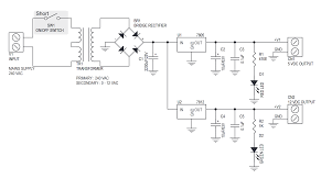
Smoothing − a filtering circuit to smoothen the variations present in the rectified output. But it still has the same characteristics as a fixed regulated power supply. Nothing hectic here, a small explanation of the working principle of the circuit. Constructing dual power supply circuit: Block diagram of a power supply unit.
15 Volt 3a Regulated Power Supply Circuit Using Lm1084 Ic from circuits-diy.com Nothing hectic here, a small explanation of the working principle of the circuit. Ii application of dc regulated power supply the use of dc regulated power supply is very simple. • 79xx ic used to regulate the negative input voltage where as the 78xx ic used for positive input dc voltage regulate. What is a variable power supply? Thus the power supply unit. The figure below shows a very useful project / schematic of a regulated 3v 1a dc power supply circuit. You get the main supply; This circuit is studied theoretically and may require some changes to implement it in.
The main supply of 220v is fed directly to the centre tapped transformer.
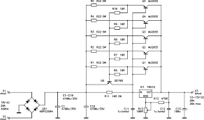
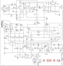
This high current lm317 power supply can be used universally for any application that requires a high quality regulated high current dc supply, such as car sub woofer amplifiers, battery charges etc. This is a type of series voltage regulator. You get the main supply; An important point to keep in mind is, a regulated power supply is not always designed for just constant output voltage, it may be designed for constant output current. There are 2 kind of output that are regulated 5v dc with short circuit protection and without circuit protection. 24v 2a power supply circuit diagram. A dc voltage regulator is a device which maintains the output voltage of an ordinary power supply constant irrespective of load variations or changes in input a.c. Block diagram of a power supply unit. 18v dc power supply using 7818; High current regulated power supply: The post details how to design and build a good work bench power supply circuit right from the basic design to the reasonably sophisticated power supply having extended features. Power supply circuits that you can use in various power circuits such as an amphibious, preamplified, etc. Constructing dual power supply circuit:
Load − the load which uses the pure dc output from the regulated output. This circuit is studied theoretically and may require some changes to implement it in. • 79xx ic used to regulate the negative input voltage where as the 78xx ic used for positive input dc voltage regulate. This circuit is based on ic lm7812. Here this circuit diagram is for +12v regulated (fixed voltage) dc power supply.
Schematic Diagram Of 5v Dc Regulated Power Supply Page 1 Line 17qq Com from pic.17qq.com Some called it transistor series voltage regulator if you want to learn more…click. Continuously variable, short circuit and overload protected, hum free, stabilized output. This power supply is designed to be as versatile as feasible, while also ensuring that the parts count stays low and affordable. Regulator − a voltage regulator circuit in order to control the voltage to a desired output level. Block diagram of a power supply unit. Ii application of dc regulated power supply the use of dc regulated power supply is very simple. The following circuit diagram gives regulated dual power output , regulator ic is used in these circuit. You get the main supply;
This circuit is used in appliances;
Regulated power supply circuit block diagram of regulated power supply. Thus the power supply unit. First power supply circuit is built with bd139, one zener diode and a few passive components. The circuit can be used to operate wide variety of 3 volt equipments. This high current lm317 power supply can be used universally for any application that requires a high quality regulated high current dc supply, such as car sub woofer amplifiers, battery charges etc. Rotate the knobe of potentiometer and measure its voltages. The figure below shows the block diagram of a typical regulated dc power supply. Ii application of dc regulated power supply the use of dc regulated power supply is very simple. Here this circuit diagram is for +12v regulated (fixed voltage) dc power supply. The output is not regulated of this circuit. Used in various power amplifiers and oscillators to provide dc supply. The main supply of 220v is fed directly to the centre tapped transformer. 12v dc power supply schematics.
This is a type of series voltage regulator. Power supply block diagram circuit diagram variable power supply circuit. Regulator − a voltage regulator circuit in order to control the voltage to a desired output level. Mile slavkovic apex series is sharing many projects on the web by simplifying professional designs. A dc voltage regulator is a device which maintains the output voltage of an ordinary power supply constant irrespective of load variations or changes in input a.c.
Dc Power Supply Circuits from eeherald.s3.amazonaws.com First of all, we see on the 24 volts regulated power supply circuit diagram. This circuit is studied theoretically and may require some changes to implement it in. Regulated power supply circuit block diagram of regulated power supply. This power supply circuit diagram is ideal for an average current requirement of 1amp. Smoothing − a filtering circuit to smoothen the variations present in the rectified output. Converting 220v ac into 12v ac using step down transformer. The typical circuit block diagram of transistor series dc regulated power supply is shown in figure 1. It may have any voltage value, like 5v, 10v, 12v and many more.
Each of the schematic is very simple to construct and will function without problems if you respect the maximum power supply ratings.
This high current lm317 power supply can be used universally for any application that requires a high quality regulated high current dc supply, such as car sub woofer amplifiers, battery charges etc. The circuit can be used to operate wide variety of 3 volt equipments. There are 2 kind of output that are regulated 5v dc with short circuit protection and without circuit protection. Regulated power supply is an electronic circuit that is designed to provide a constant dc voltage of predetermined value across load terminals irrespective of ac mains fluctuations or load variations. The following circuit diagram gives regulated dual power output , regulator ic is used in these circuit. Simple +5v power supply circuit: This circuit is used in appliances; Mile slavkovic apex series is sharing many projects on the web by simplifying professional designs. The primary terminals of the centre tapped transformer is connected with household supply (220v ac, 50hz) and output is taken from secondary terminals of the transformer. The block diagram of a regulated power. This block diagram shows how the ac voltage is regulated in the circuit. The circuit is using only handful of parts and can be made in very short time if all parts are available with This circuit diagram is given below.
It may have any voltage value, like 5v, 10v, 12v and many more schematic diagram of regulated power supply. Regulated power supply circuit block diagram of regulated power supply.